
湖北省药品监督管理局关于全省第一类医疗器械备案清理规范公告
鄂药监函〔2021〕 第45号
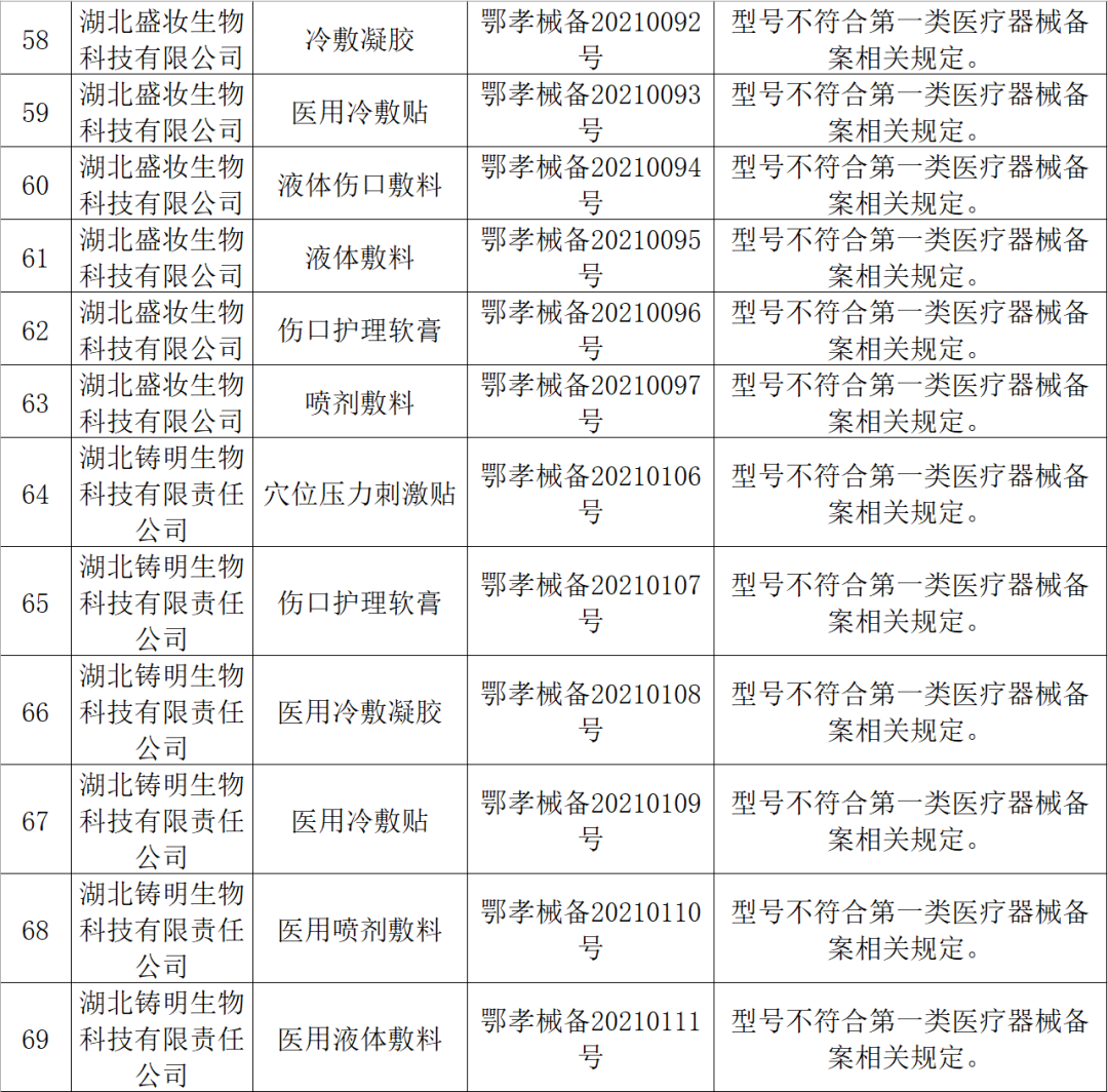
根据《国家局综合司关于开展境内第一类医疗器械备案清理规范工作的通知》(药监综械注[2020]107号),湖北省药品监督管理局组织全省各市州市场监督管理局对全省范围内有效第一类医疗器械备案数据进行清理规范,并对部分市州局第一类医疗器械备案工作进行现场督导。抽查发现尚有部分产品不符合规范,现予以公告。当地市场监督管理局应督促企业整改。
附件:湖北省第一类医疗器械备案问题汇总表
湖北省药品监督管理局
2021年12月24日
附件








来源:湖北省药品监督管理局