多地公布高考查分时间!最新汇总→

近日,北京、天津、河北、山西、吉林、上海、江苏、四川、甘肃等多地陆续公布高考查分时间和方式,大部分集中在6月25日左右,各地还将通过多种方式开展模拟填报志愿和志愿填报咨询服务。


北京


据北京教育考试院,6月25日高考成绩发布


6月27日至7月1日考生填报本科志愿,该批次录取将于7月8日至24日进行。未被录取的考生可于7月25日至26日填报专科志愿,录取将于7月27日至8月2日进行。


本科招生依然设置提前批和普通批2个批次。其中,提前批分艺术类和普通类,考生只能选报其中一类,不能兼报;艺术类和普通类均设置A、B两段


与往年相比,艺术类的志愿设置有所调整:A段由2个志愿调整为1个志愿,B段不再分为美术类和非美术类,直接增加至20个平行志愿。


提前批普通类A段设置2个顺序志愿,B段设置20个平行志愿。普通批实行平行志愿,设置30个志愿。


天津

预计6月25日前后公布考试成绩和分数线。6月26日至30日将开展本科批次志愿填报工作;7月底将组织考生进行高职(专科)批次志愿填报。


为更好地服务考生,减轻考生和家长填报志愿的焦虑,天津市已上线“新高考志愿辅助系统”,并提供2022年、2023年两年的录取统计信息供考生查询;高考成绩公布后,也将及时提供2024年招生计划及“1+6”分数统计信息,考生及家长不需要通过社会上的有偿咨询服务就可以精准填报志愿。


河北

高考成绩预计6月下旬可查询


今年普通高校招生志愿填报分批分段进行。本科提前批、本科批及对口本科批的集中填报志愿时间安排在6月下旬;专科提前批、专科批及对口专科批的集中填报志愿在本科批填报最后一次征集志愿时进行。


在各录取批次及志愿设置方面,普通高校招生按普通类、艺术类、体育类、对口类四个类别,分别进行批次设置,实行平行志愿和顺序志愿两种模式。


此外,6月10日开始,河北省高考志愿填报智能参考系统面向河北省高考考生免费开放体验。考生可输入http://www.hbzyck.com登录系统,用户名为考生号,系统初始密码为身份证号码后六位。体验期将持续至6月15日



山西

高考考生成绩、本科录取最低控制分数线(不含二C类)将于6月24日公布


考生志愿填报和录取工作随后展开,预计8月底结束



吉林

高考结束后,将立即进入网上评卷环节,预计6月25日公布考生成绩和录取最低控制分数线


上海

考试成绩将于6月23日开通查询,成绩通知单次日起投递到考生家中。


为满足广大考生和家长高考咨询需求,也搭建起考生、家长与招生院校之间的沟通桥梁,“2024年上海市普通高校招生志愿填报现场咨询会”定于6月16日线下举办届时,将有80多所全国重点本科高校、各省优质高校在沪参加。此次咨询会在位于临港大学城的上海建桥学院举行。


图片



江苏

预计6月24日20:00后,考生可以通过省教育考试院网站、微信公众号“江苏招生考试”等途径查询高考成绩6月25日起,考生可打印成绩通知单。


6月15日至19日,考生可凭本人的考籍号、身份证号、密码和动态口令卡登录江苏省2024年普通高考考生服务平台(gk.jseea.cn)模拟填报志愿。


正式志愿填报分两个阶段进行。


  • 第一阶段:6月28日至7月2日(截止时间为7月2日17:00,每天22:30至第二天8:30为系统维护时间,下同),填报普通类本科提前批次志愿〔含军队院校、公安政法院校(专业)、航海院校(专业)、地方专项计划、乡村教师定向培养计划、农村订单定向医学生免费培养计划、其他院校等〕;体育类本科提前批次志愿;艺术类本科提前批次志愿;普通类本科批次志愿;高校专项计划、综合评价招生(B类高校)、高水平运动队志愿。


  • 第二阶段:7月27日至28日(截止时间为7月28日17:00),填报专科批次志愿,包括普通类专科批次志愿、体育类专科批次志愿和艺术类专科批次志愿。


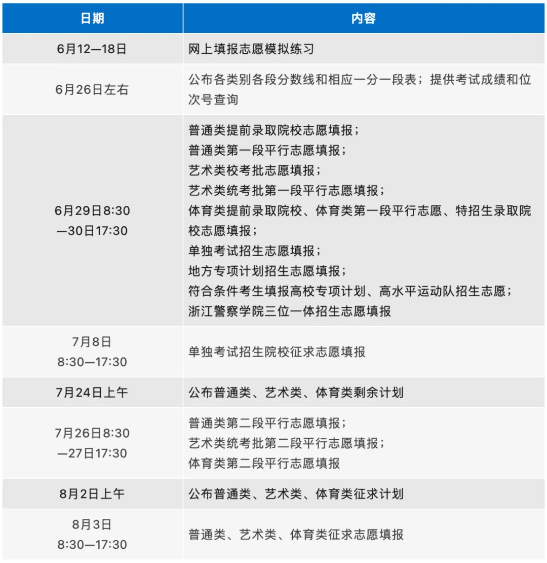
浙江

今年高考成绩和分数线预计于6月26日左右发布,各类别、各段志愿填报具体安排如下:


图片


安徽

普通本科提前批(报考国家专项计划、地方专项计划、高校专项计划)、普通高职(专科)提前批志愿填报时间为6月29日8时至7月1日17时;艺术类、体育类各批志愿填报时间为7月3日8时至7月5日17时;普通本科志愿填报时间为7月7日8时至7月11日17时;普通高职(专科)填报时间为7月18日8时至7月24日17时。


征集志愿填报方面,普通本科提前批为7月15日10时至16时,普通本科批为7月31日10时至16时,普通高职(专科)提前批为7月22日10时至16时,通高职(专科)批为8月9日10时至16时;艺术类二批(本科)为7月20日10时至16时,艺术类三批(高职<专科>)为8月6日10时至16时;体育类一批(本科)为7月19日10时至16时,体育类二批(高职<专科>)为8月5日10时至16时。


江西

实行2个阶段集中填报志愿和每批次录取后缺额征集志愿填报,集中填报志愿期间,考生可以对已提交当次志愿修改一次,征集志愿提交后不能修改。


  • 第一次集中填报网上填报提前本科军事类志愿,时间为6月26日9:00~27日17:00;


  • 第二次集中填报网上填报提前本科非军事类及其他各批次志愿,时间为6月30日9:00~7月4日17:00。


  • 缺额征集志愿填报每批次原填志愿录取结束后,均安排缺额志愿填报,具体填报时间另行发布。


山东

定于6月25日下午普通高考第二次新闻发布会后,发布春季高考和夏季高考成绩。


为使广大考生熟练掌握高考志愿填报流程和操作方法,将于6月14日~17日组织全省考生志愿填报模拟演练


今年山东省共安排了6次志愿填报,自6月29日至7月31日,具体安排已在考生准考证上列明,请广大考生牢记志愿填报时间,按时填报志愿。



河南

预计6月25日公布高考成绩。志愿填报将于6月26日开始,分三次进行网上填报


  • 6月26日8:00~28日18:00 进行第一次志愿填报,填报军队招飞、本科提前批(公安、司法专科随该批)、国家专项计划本科批、艺术本科提前批、对口招生(本、专科)志愿;


  • 6月30日8:00~7月2日18:00 填报艺术本科批、特殊类型招生、本科一批、地方专项计划本科批、本科二批志愿;


  • 7月4日8:00~6日18:00 填报专科提前批和高职高专批志愿。


湖北

高考成绩可在6月25日左右查询考生志愿采取网上填报的方式,分两次集中填报


  • 第一次集中填报志愿时间为6月29日8:00至7月2日17:00,实行分段截止,其中本科提前批志愿填报的截止时间为6月30日17:00;高职高专提前批、本科普通批、艺术本科校考批、艺术本科统考批、艺术高职高专批、体育本科批、体育高职高专批、技能高考本科批、技能高考高职高专批志愿填报的截止时间为7月2日17:00。


  • 第二次集中填报志愿的时间为8月6日8:00至8月9日17:00,填报高职高专普通批志愿。


所有考生的各类志愿在省招办网上填报志愿系统填报,填报志愿网址为https://zspt.hubzs.com.cn


湖南

高考成绩和录取控制分数线预计6月25日公布,6月13日8:00~19日17:00将进行志愿填报操作模拟演练,6月26日起考生正式填报各批次志愿,7月8日至8月23日高校进行招生录取工作。


志愿填报分为3个阶段填报


  • 第一阶段6月26日8:00~27日17:00,填报本科提前批志愿和本科批特殊类型(高水平运动队、高校专项计划、中南大学综合评价录取)志愿;


  • 第二阶段6月29日8:00~7月2日17:00,填报本科批志愿(不含特殊类型志愿)和专科提前批志愿;


  • 第三阶段在本科批录取结束后,8月6日8:00~8日17:00,填报高职专科批志愿。


另外,在各批次投档录取后,录不满额的将组织征集志愿填报


广东

高考成绩预计于6月25日左右公布


高考成绩公布后,考生将于6月下旬至7月上旬进行志愿填报


广西

本科提前批、高职高专提前批志愿填报时间,6月25日15:00至29日10:00


其他批次志愿填报时间,6月29日15:00至7月3日10:00


海南

预计6月25日公布成绩。省考试局将陆续发布高考工作相关信息,并提供志愿填报系列服务,请关注该局官网、官微。


重庆

高考成绩预计6月25日发布,6月27日~6月30日将进行填报志愿。


考生和家长可通过重庆市教育考试院指定网站(www.cqksy.cn和www.cqzk.com.cn)登录“重庆市统一高考志愿填报辅助系统”或参阅重庆市2024年《填报志愿指南》和《招生计划汇编》等指导书籍,学习了解志愿填报的相关政策规定和基本方法,查询在渝招生高校历史录取数据、本年度招生计划等相关信息。


6月13日~16日,重庆市教育考试院将组织志愿填报网上咨询活动,考生和家长可登录重庆市教育考试院指定网站进行咨询。


四川

预计6月23日公布各批次录取控制分数线和考生成绩,7月初至8月中旬开展招生录取工作。


贵州

图片


云南

预计6月23日拟定云南省2024年高考录取最低控制分数线,提请省招生考试委员会审定后,将及时向社会公布。网上填报志愿计划于6月27日至29日组织开展


西藏

预计6月26日左右公布考生成绩、位次及各批次录取最低控制分数线,随后开展考生志愿填报和录取工作,高考录取预计8月底结束。



陕西

考生6月24日12时开始填报志愿。高考统考录取共设置5个批次,填报志愿分3个阶段。


甘肃

甘肃省教育考试院结合“3+1+2”模式新高考政策等开发的高考志愿填报辅助系统将于6月13日9:00上线,免费向考生提供一站式、多维度、全流程、全方位志愿填报信息查询服务。


图片


需要提醒的是,志愿填报辅助系统并非正式的志愿填报系统,主要是为考生提供高考志愿填报信息查询及辅助服务。正式填报志愿时考生须在规定的时间内登录“甘肃省国家教育考试综合管理平台-考生服务平台”填报志愿。


宁夏

6月23日公布各批次录取控制分数线和考生成绩,7月5日至8月中旬,将组织实施投档录取工作。


新疆

2024年新疆普通高考、有关省市新疆高中班毕业生高考模拟填报志愿工作已于6月11日16:00开始,本次模拟填报志愿使用新版高考志愿填报系统


模拟填报使用的招生计划仅用于本次模拟填报,与2024年正式志愿填报招生计划无关联性。考生本次填报的志愿仅供模拟填报志愿使用,与高考正式填报志愿及录取无关。


新疆教育考试院网站开设了“2024年普通高考高校推介”栏目,考生和家长可进入查看部分院校招生动态。


来源:央视一套微信公众号、综合央视新闻客户端