不少孩子甲流刚好
又感染乙流
据报道,在浙江杭州市儿童医院,这段时间气温回暖,病毒比较活跃,医院发热门诊保持高位运行,日均接诊量超过一千。
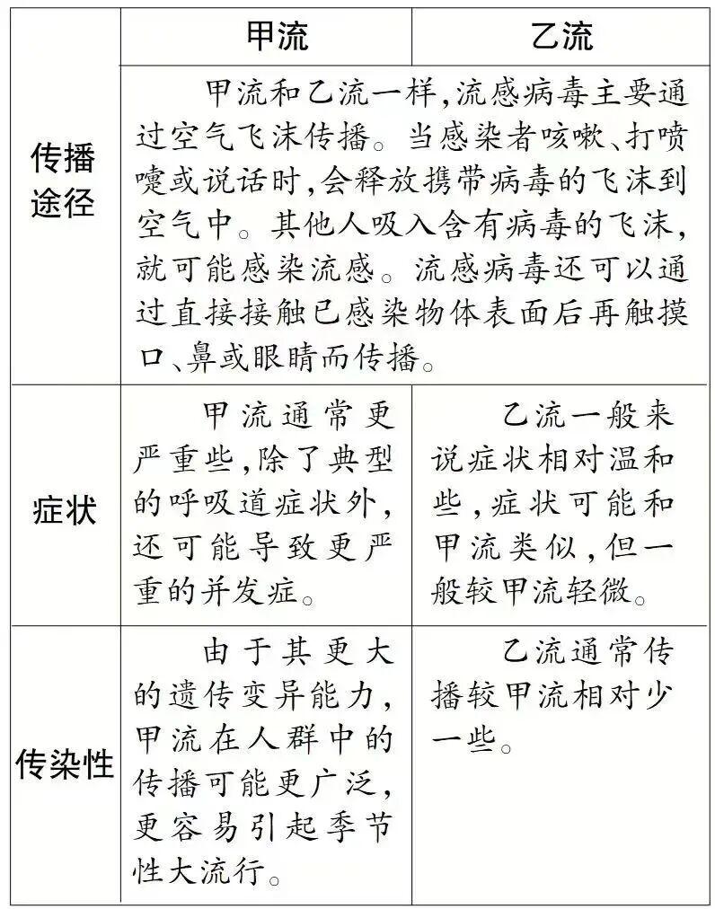
“大都是呼吸道方面的疾病,以甲流或乙流为主,也有少数的腺病毒,以及呼吸道合胞病毒和肺炎支原体的感染。” 杭州市儿童医院门诊部副主任、副主任医师赵伟说,最近确诊甲流的患儿占比从30%回落到20%,但乙流有明显上升趋势,从原本的2%上升到了15%,“很多小朋友前脚甲流刚好,后脚就感染了乙流。”

据央视新闻客户端消息,根据上海市儿童医院最近的门急诊病人检测结果,最近一段时间流感的总病人数没有什么变化,但门急诊流感患者的占比中,乙流的占比由12月初的10%以内,上升至最近几日的40%以上。但总体上,甲流病人还是比乙流病人要多一些。
乙流占比有所上升
“尽管乙型流感占比上升,但总体流感病例数量仍在下降,只是不同流感病毒亚型的相对占比发生了变化。”1月2日,北京大学公共卫生学院研究员刘珏表示,相对于传染性强、临床症状更重、更容易引起暴发流行的甲型流感而言,乙型流感通常以小规模或散发为主,因此乙型流感占比上升不必过于担忧。
根据中疾控流感监测中心发布的去年第51周(12月18日到24日)的流感周报,总体来看,目前流感还是以甲流(A型)为主,值得注意的是,乙型流感的占比,北方已连续6周上升,南方已连续3周上升,近期乙流(B型)确实比较活跃。

武汉协和医院感染科副主任赵雷表示:“乙型流感以人传人为主,传染性要弱于甲流,随着乙型流感占比不断上升,可能会形成优势传播的情况,并且还会持续一段时间。一般当达到感染高峰后,感染数量会开始逐渐下降。”
什么是乙流?
乙型流感,就是由乙(B)型流感病毒引起的流行性感冒。
乙流的潜伏期多为1~4天。儿童感染者多突然起病,常有发热(体温可达39~40℃)、头痛、浑身肌肉酸痛、全身无力、食欲减退等全身症状,伴有咳嗽、咳痰、鼻塞、流涕、咽痛等呼吸道症状。恶心、呕吐、腹痛、腹泻等消化道症状较甲流更为明显。
患病的儿童主要集中在学龄阶段,多为聚集性感染,低年龄段的小朋友因为活动场所受限,主要是被其他家庭成员传染。

得过甲流或乙流
会不会重复感染?
甲流和乙流是流感的两种不同亚型,不具备交叉免疫机制。感染甲流或乙流后,如果患者体质相对弱,那么依然有机会感染另一种亚型的流感病毒。
一般来说,一年内感染同一种亚型流感病毒的可能很小。比如,眼下流行的是A(H3N2)亚型的甲型流感病毒,感染后患者身体会具备该型病毒的免疫力,那么一年内再次感染同类型病毒的概率就小。但是,由于甲型流感病毒很容易变异,没有接种过疫苗的人群,就有再次感染其它亚型甲流病毒的可能。
接种流感疫苗是预防
最经济、最有效的手段
另根据流感检测周报,耐药性监测显示,2023年4月以来,所有甲型(H3N2)亚型和乙型流感毒株均对神经氨酸酶抑制剂敏感,所有甲型(H1N1)pdm09、甲型(H3N2)亚型和乙型流感毒株均对聚合酶抑制剂敏感。专家们表示,这意味着目前国内研发的抗流感药物,对当下流行的乙型流感病毒同样敏感,治疗有效。
在预防措施上,接种流感疫苗仍是预防乙型流感最经济、最有效的手段。南方医科大学公共卫生学院生物安全研究中心主任赵卫表示:“目前的流感疫苗含有预防乙型流感的成分,尽管相对于甲型流感病毒,乙型流感病毒比较稳定,但仍然具有变异性,因此流感疫苗不能预防所有的乙型流感。”
“除常规呼吸道感染的防护以外,预防乙型流感,增加免疫功能是很重要的。由于人体在感染乙流病毒后一般发病症状较轻,如果适当增强免疫功能,会使人体抵抗病毒的能力增强,这种情况下对预防乙型流感也有帮助。”赵雷提醒。
来 源 | 青春湖北综合整理自湖北日报、人民日报健康客户端、央视新闻客户端、潮新闻·钱江晚报、浙大儿院微信公众号、中疾控数据等