2023年4月25日是第37个“全国儿童预防接种日”。今年的宣传主题是"主动接种疫苗,共享健康生活"。

疫苗在阻断传染病传播
和维护公共卫生安全方面
发挥着至关重要的“屏障”作用,
以下这些疫苗常见问题,
你都了解了吗?
什么是预防接种?
预防接种就是人为地将经减毒或是灭活等工艺处理的少量细菌或病毒及其代谢产物接种给人,使机体产生特异性抗体或是细胞免疫反应,从而产生针对该种病原体的抵抗能力。
儿童为什么要进行预防接种?
婴儿离开母体之后,在外界环境中,容易受到各种细菌病毒的感染,且婴幼儿的各器官功能发育尚不完善,抵抗疾病的能力较弱。接种疫苗之后可以使儿童体内产生抵抗相应疾病的抗体,增强免疫力,从而达到预防疾病的目的。
免疫规划疫苗和非免疫规划类疫苗有什么不同?
免疫规划疫苗:又称免费疫苗。是国家规定纳入免疫规划的疫苗,婴幼儿出生后必须要进行接种,接种一类疫苗是免费的。一类疫苗包括卡介苗、乙肝疫苗、脊髓灰质炎疫苗、百白破三联疫苗、麻疹疫苗、乙脑疫苗、流脑疫苗、甲肝等疫苗。
非免疫规划疫苗:又称自费疫苗。是指由公民自费并且自愿接种的疫苗。
该不该给孩子接种非免疫规划疫苗呢?
许多家长或许有这种想法:免费疫苗都需要接种好多针了,如果再接种自费疫苗,孩子要扎好多针,有些心疼。
是的,这种心理作为家长肯定会有的,建议可以选择接种五联疫苗,可以让孩子少挨8针还能预防五种疾病。
五联疫苗总共打4针,相比常规疫苗(一共需要打10针和2次口服),如果宝宝选择接种五联疫苗,可以减少8次接种、少承受8剂次由于接种疫苗带来的疼痛感和不良反应风险。还可以减少8次去医院感染的危险,省去了全家跑8次接种点的折腾。
什么情况下暂缓接种疫苗?
1、接种部位有严重皮炎、湿疹及化脓性皮肤病的儿童,应在治愈后再接种。
2、体温超过37.5℃的发热儿童,因为发热是很多急性疾病的早期症状,所以应等病愈后再接种。
3、有严重心脏病、肝脏病、肾脏病、结核病的儿童,体质较弱接种后有激发感染的风险,暂缓接种。
4、神经系统疾病,如癫痫等,也暂缓接种。
5、重度营养不良、严重佝偻病、先天性免疫缺陷的儿童,暂缓接种。
6、腹泻儿童,不宜接种,应等疾病痊愈后接种。
接种疫苗有什么注意事项?
接种前的准备工作:
(1)接种疫苗前家长要观察宝宝的身体状况,如果有疾病或是明显不适如发热、咳嗽、腹泻等,及时跟医生反馈可以选择性延期接种。
(2)接种当天仔细阅读相关疫苗的“知情同意书”。
(3)尽量不要空腹或饥饿时接种疫苗。
接种后注意事项:
(1)接种完疫苗需要留观30分钟,观察期间尽量不要进食,观察有无急性过敏反应。离开之前还应检查接种部位有无渗血,局部有无红肿。
(2)如服用脊髓灰质炎糖丸或口服轮状病毒疫苗后半小时内尽量不要吃热东西。
接种疫苗绝对不可以提前,如遇特殊情况可以适当推迟延后。如需要同时接种两种以上国家计划免疫疫苗,应尽量选择不同部位。
接种后可能出现哪些反应?
疫苗属于外来物质,疫苗注射进入体内,可能会出现一定的反应,如局部的红、肿、热、痛或发热,一般无需处理,只需要适当休息,多喝水,保暖,防止继发其他疾病即可。如果存在较重的全身反应,可采取对症处理,高热不退或伴有一起并发症的,及时就医。
疫苗推迟接种还有效吗?
研究表明:增加各剂次疫苗的接种时间间隔不会减低疫苗的效果,减少时间间隔可干扰抗体反应和降低保护作用。因此,不得缩短疫苗说明书规定的接种时间间隔,儿童因生病等原因推迟接种疫苗后无需重新开始接种或增加接种的剂次,待儿童具备接种条件后及时完成补种即可。
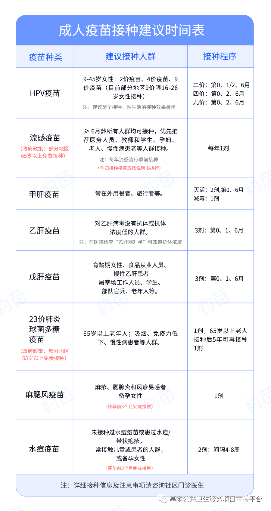
儿童/成人疫苗接种时间建议


来源:健康时报
湖北广电大健康发展中心