近日
十堰市教育局接到
部分学校和家长反映
有人冒充
省教育厅、市教育局领导
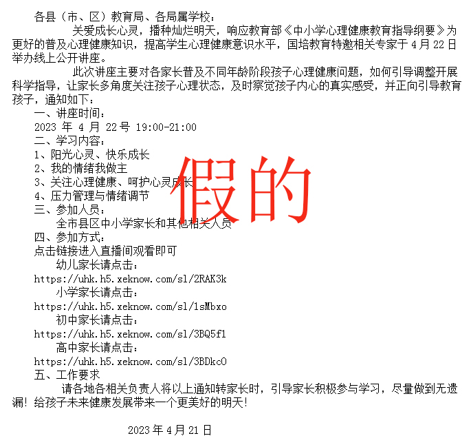
发布《关于举办心理健康教育
讲座的通知》文件
市教育局温馨提示:
1.不轻信
不要轻信来历不明的电话和短信,不管诈骗分子使用什么甜言蜜语、花言巧语,都不要轻易相信,要及时挂掉电话,不回复手机短信,不给他们进一步布设圈套的机会。
2.不透露
巩固自己的心理防线,不要因贪小利而受诈骗分子的诱惑。无论什么情况,都不向对方透露自己及家人的身份信息、存款、银行卡等情况。如有疑问,可及时拨打110求助咨询,或向亲戚、朋友、同事核实。
3.不转账
学习了解银行卡常识,保证自己银行卡内资金安全,绝不向陌生人汇款、转账。即使要汇款、转账,在此之前,要再三核实对方的账户,不要让不法分子得逞。
万一上当受骗或听到亲戚朋友被骗,请立即向公安机关报案,可直接拨打110,并提供骗子的账号和联系电话等详细情况,以使公安机关开展侦查破案。
来源:“十堰市教育局”微信公众号

