2023年义务教育阶段新生入学及
小学毕业考试工作日程安排
有关工作要点如下
登记造册
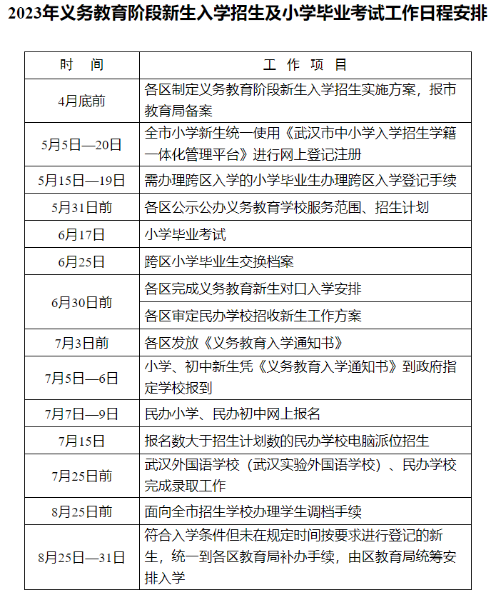
依法依规确定《通知书》发放对象,确保义务教育政府通知入学率100%。各区教育局按照《中华人民共和国义务教育法》第十一条“凡年满六周岁的儿童,其父母或者其他法定监护人应当送其入学接受并完成义务教育”的规定(周岁的计算以每年的8月31日为时限),对辖区内适龄儿童、少年调查摸底、登记造册,做到无遗漏。全武汉市小学新生登记注册工作统一使用《武汉市中小学入学招生学籍一体化管理平台》(以下简称“入学招生平台”)进行,于5月5日—20日实行网上办理。
按照《中华人民共和国义务教育法》第十二条“地方各级人民政府应当保障适龄儿童、少年在户籍所在地学校就近入学”的规定,户籍和房产证一致的,安排对口入学;户籍和房产证不一致的,由户籍所在地区教育局统筹安排入学;特殊情况由区教育局组织有关部门甄别认定后处理。
按照《武汉市国有土地上房屋征收与补偿实施办法》第四十三条“被征收人、公有房屋承租人迁出原地后的义务教育入学,征收之时可一次性选择6年内继续在原户籍所在地按照原招生办法入学,或者在迁入户籍所在地教育行政部门划片招生的就近学校入学”的规定,由适龄儿童、少年的父母或其他法定监护人提供相关材料(如拆迁协议、房产证、租房协议等),向区教育局提出申请,由区教育局安排入学。
非本市户籍人员(含流动人口承租人)随迁子女,由学生的父母或其他法定监护人持武汉市居住证、劳动合同(或者经营许可证)等能表明有合法稳定就业的材料,于5月5日—20日登录“入学招生平台”,实行网上登记注册。符合入学条件的,由居住证所在区教育局统筹安排入学,纳入《通知书》发放范围。
贯彻执行国务院《港澳台居民居住证申领发放办法》,持有武汉市居住证的港澳台居民随迁子女可在武汉市接受义务教育,由其父母或其他法定监护人持我市居住证、劳动合同(或者经营许可证)等能表明有合法稳定就业的材料,于5月5日—20日登录“入学招生平台”,实行网上登记注册。符合入学条件的,由居住证所在区教育局统筹安排入学,纳入《通知书》发放范围。
落实百万大学生留汉创业就业政策,已办理户籍由市外迁入武汉市的大学生,其子女可在武汉市接受义务教育,由其落户所在区教育局安排入学。
对于因身体健康等原因确需缓学的适龄儿童、少年,由其父母或其他法定监护人向区教育局提出申请,获批准后方可缓学,不得擅自以在家学习替代国家统一实施的义务教育。
符合入学条件但未在规定时间按要求进行登记的新生,统一于8月25日—31日到各区教育局补办手续,由区教育局统筹安排入学。
符合义务教育入学优待政策的烈士子女、现役军人子女、高层次人才子女等,按照相关政策规定办理。
合理划定范围
坚持相对就近入学
各区教育局根据本区学校分布、学校规模、适龄儿童少年人数等因素,合理安排学校招生计划。在保持基本稳定的前提下,为每一所实施义务教育的公办学校划定服务范围并于5月31日前向社会公示。
继续坚持以单校划片为主要方式,落实相对就近入学要求;根据实际情况,确有需要的地方,可试点探索多校划片的方式。实行多校划片的,应通过电脑派位方式分配热点学校招生名额,工作方案经区人民政府同意后实施。电脑派位未能进入热点学校的学生,按相对就近原则安排至片内公办学校入学。
按照《中共中央 国务院关于优化生育政策促进人口长期均衡发展的决定》中“一对夫妻可以生育三个子女”的政策,坚持划片对口就近入学的基本原则,在第一个孩子非择校入学的前提下,由其父母或其他法定监护人提出申请,原则上将三个孩子安排在同一所公办学校就读。
对于区域交界地段及区划调整工作中社会事务不明确的入学划片,市、区教育局应主动沟通协调,妥善解决。
确保符合条件的6—14周岁三类残疾儿童、少年就学权利,尽可能在普通学校安排三类残疾儿童、少年随班就读。提高特殊教育学校服务能力,组织开展送教上门工作。
武汉外国语学校(武汉实验外国语学校)入学办法详见经武汉市教育局批准的学校招生简章。
统一印制
依规发放《通知书》
《通知书》由各区统一印制、统一管理、统一发放,不收取任何费用。《通知书》须经区人民政府盖章后方能生效。各区须在7月3日前完成《通知书》发放工作。
按时办理入学手续
适龄儿童、少年的父母或其他法定监护人必须在《通知书》规定的时间内,送子女或被监护人到指定学校报到,学校不得以任何理由拒收。2023年义务教育小学、初中新生报到时间均为7月5日—6日。
择校生不享受优质高中到校指标,即不享受“分配生”资格。到民办学校就读的学生不是择校生。择校生认定工作由各区教育局负责组织。
民办学校招生基本政策
(一)明确民办学校招生基本政策
1.民办学校报名数小于招生计划数的,采取登记注册方式招生;报名数大于招生计划数的,采取电脑派位方式招生。
2.民办学校不得采用考试或者任何变相形式的知识性考试方式选拔生源,不得通过举办相关培训班或与教育培训机构合作提前选拔学生,不得以各类竞赛证书、学科竞赛成绩或考级证明等作为招生依据。
3.民办一贯制学校小学部已自愿网上报名本校初中部的学生可以直升其初中部;其初中部还有剩余招生计划的,按照“报名数小于招生计划数登记注册入学、报名数大于招生计划数电脑派位招生”的原则招收其他已网上报名该校的学生。
(二)加强民办学校招生管理
1.民办义务教育学校招生纳入审批地统一管理。各民办学校要根据市、区教育局招生政策与实施办法,制订本校招收新生工作方案,报所在区教育局审定后方可实施。
2.各区要对本区民办学校的办学条件、办学行为等进行核查,根据核查结果,结合生源情况,核准民办学校招生计划,并向社会公示。对于民办学校或者投资主体与当地政府订有协议的生源、承担政府购买服务的生源以及符合其他相关条件的,可以分类安排计划,具体办法由各区教育局制定,报市教育局备案。
3.各区教育局要切实加强对所辖民办学校招生工作管理,严格按时间、按计划、按程序、按范围招生。
(三)严格民办学校招生办法
1.凡有意选择民办学校上学的学生,必须先持《通知书》到政府指定的学校报到,办理有关手续。
2.武汉市民办小学、民办初中报名时间统一为7月7日—9日,全部使用《武汉市中小学入学招生学籍一体化管理平台》实行网上报名。每位学生只能选报1所学校,重复报名无效。所有民办学校均不得设置其他报名资格条件限制。
3.电脑派位按全市统一方案进行,使用全市统一软件,时间全市统一为7月15日,由各区教育局组织实施,不得由学校组织。
4.民办学校应于7月25日前完成新生录取工作。
小学毕业考试
2023年武汉市小学毕业考试时间为6月17日。考试科目为语文、数学两科,每科考试时间均不得超过90分钟。不得增加考试科目。
严格小学毕业考试的三级职责,即:由武汉市教科院统一标准,区教研室具体指导,学校命题并组织考试。巩固提升落实“双减”成果,严格依据课程标准命题,不得超标命题和随意扩大、压减考试内容范围,加强教考衔接。不得组织全区统一考试。规模较小或者暂时缺乏命题能力的学校,可以教联体、学区或者片区为单位组织命题与考试。农村小学在区教育局指导下,可由各中心小学命题、组织考试。办理了跨区入学手续的学生仍在原就读学校参加毕业考试。
各区教育局要进一步加强小学毕业考试管理,各校要成立考务小组,负责组织考试、阅卷、登分等工作。各区教研室应综合写出质量分析报告,于7月3日前报市教科院。
学籍管理
(一)凡因搬迁或者其他特殊原因,需跨区入学的小学毕业生,应由其父母或其他法定监护人向学生所在学校提出申请,填写登记表,学校审查同意后,分别到所在区教育局和跨入区教育局办理跨区入学手续,探索使用《武汉市中小学入学招生学籍一体化管理平台》实行网上办理。办理跨区入学手续时间,全市统一为5月15日—19日。各区教育局应将跨区学生有关档案集中,于6月25日办理交换手续(地点另行通知)。
对已办理跨入手续的小学毕业生,由各区教育局按相对就近原则,统筹安排初中学校并发放《通知书》。
(二)凡被民办学校、武汉外国语学校(武汉实验外国语学校)、武汉市体育学校、武汉市艺术学校等录取的新生,应持已到政府指定学校报到并办理了有关手续后的《通知书》,到被录取的学校报到注册。
面向全市招生的学校应于7月30日前向所在区教育局报送新生录取名单,各区教育局统一于8月25日到武汉市教育局基础教育处办理同意调档手续。武汉外国语学校(武汉实验外国语学校)直接向市教育局报送录取名单并办理同意调档手续。上述学校凭新生调档通知单到相关区教育局办理跨区新生调档手续。
(三)中小学校要按照“一人一籍、籍随人走”原则,在学生实际到校报到后,使用全国中小学生学籍信息管理系统,做好学生学籍转接和管理工作,不收取任何费用。切实加强民办学校学籍管理。
工作要求
(一)高度重视,强化领导
各区要高度重视义务教育阶段新生入学招生工作,切实加强组织领导,落实主体责任,充分保障适龄儿童、少年接受义务教育权利。4月底前,各区将2023年义务教育阶段新生入学招生实施方案报武汉市教育局基础教育处备案。
(二)广泛宣传,强化引导
各区要全面准确做好义务教育阶段新生入学招生政策宣传,及时公布入学招生信息,主动回应家长和社会关切。指导学校严格执行招生简章备案制度,公开公示收费标准。
(三)严肃纪律,强化监管
各区要严格落实教育部“十项严禁”,切实规范义务教育阶段新生入学招生行为。义务教育学校起始年级应按照核定的招生计划招生,不超过国家规定班额,确保2023年全市不新增66人以上超大班额,起始年级不新增56人以上大班额。严禁任何学校擅自招生,不准提前招生、超计划招生、超范围招生。不得举行任何名义的新生摸底考试,不得以任何名义分设重点班、快慢班、实验班。严禁违规乱收费。
(四)完善制度,强化问责
各区要健全完善监督举报制度和责任追究制度,依法依规严肃查处违规违纪行为。武汉市教育局将对各区义务教育阶段新生入学招生工作开展重点督导检查,对管理不力造成不良影响的区,将通报批评。

来源:湖北发布、武汉市教育局