湖北省医疗保障局发布最新通知
临时将《新型冠状病毒感染诊疗方案(试行第十版)》
相关药品纳入医保药品目录
通知全文如下↓↓↓
各市、州、直管市及神农架林区医疗保障局:
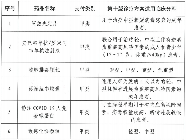
根据《国家医保局 财政部 国家卫生健康委 国家疾控局关于实施“乙类乙管”后优化新型冠状病毒感染患者治疗费用医疗保障相关政策的通知》,为满足新冠病毒感染患者用药需求,决定临时将《新型冠状病毒感染诊疗方案(试行第十版)》中未纳入我省医保支付范围的6种药品纳入医保目录,按甲类药品进行管理。对在《新型冠状病毒感染诊疗方案(试行第十版)》中已纳入医保支付范围,但支付类别为乙类或有支付限制的药品,在用于新冠病毒感染治疗时,临时调整为甲类支付,并取消支付限制。
本通知自2023年1月8日起执行,先行执行至2023年3月31日。执行期间国家有新政策的,按新政策执行。
临时纳入医保药品目录
药品名单

临时调整医保支付类别
及支付限制药品名单



来源:湖北发布